Моё меню Общее меню Сообщество Правила форума Все прочитано
Вернуться   uForum.uz > ИКТ и телеком > IT-индустрия > Софт > Программирование > Программирование микроконтроллеров
Сообщения за день Поиск
Знаете ли Вы, что ...
...инструкция по установке аватара описана в Правилах форума.
<< Предыдущий совет - Случайный совет - Следующий совет >>


Ответить

 
Опции темы Опции просмотра
Старый 24.06.2009 08:11   #41  
Аватар для Temur_Salomov
Оффлайн
"Ok-saroy textile" MChJ
начальник отдела АСУ
Сообщений: 44
+ 1  1/1
– 0  1/1

Uzbekistan
Цитата:
Сообщение от Arthur Посмотреть сообщение
Допустим, цепь содержит резистивный, емкостной или индуктивный элемент (к примеру, холодильник, утюг и т.д.), т.е. предположительно фаза тока отстает от напряжения или на оборот, нужно ли вносить поправку на cos φ или че там еще? Или перемножив I на U я получаю Р без учета всяких коэффициентов?
Умножением действующего тока на напряжение (действующее) питания нагрузки получается полная мощность (Активная+Реактивная). Если нужно выделить активную мощность, надо умножить полную мощность на cos φ.
Ответить 
"+" от:
Старый 24.06.2009 08:44   #42  
Аватар для Arthur
Оффлайн
В\ч Ташкент
инженер
Сообщений: 55
+ 2  3/3
– 0  0/0

Uzbekistan
Привет всем!
2 Timur_Salomov: Спасибо за совет!
Ответить 
Реклама и уведомления
Старый 25.06.2009 16:43   #43  
Аватар для Arthur
Оффлайн
В\ч Ташкент
инженер
Сообщений: 55
+ 2  3/3
– 0  0/0

Uzbekistan
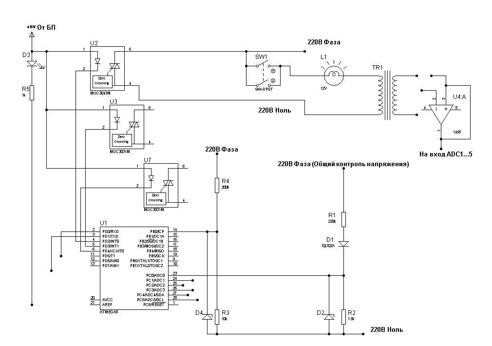
Всем привет. Предлагаю схему устройства, которое предположительно будет контролировать напряжение в общей сети, контролировать ток для каждой из 5-ти нагрузок в отдельности ....
Алгоритм примерно следующий:
1. Делитель R4R3 +стабилитрон D4 формируют прямоугольные импульсы на входе РВ0. Далее, по фронту импульсов запускаю Т0 на 5мс.
2. По таймеру считаю напряжение на делителе R1R2+диод D1.
3. Если напряжение в норме, к примеру, пин PD2->0 (МОС №1: вывод 2 на пин PD2), следом считываю напряжение на вых токового транса ADC1..5. Т.к. ток. транс-р имеет лог-кую АЧХ, то вопрос: А как сделать усиление с преобраз. в линейную АЧХ?
4. Если что-то не так выкл МОС №1...5
5. Вывод результат всем замеров через UART

Что люди добрые скажите? что посоветуете?

Схема тут:
Ответить 
Старый 26.06.2009 13:00   #44  
Аватар для Kirill_25
Оффлайн
Н.П.О. Академприбор
Инженер-конструктор
Сообщений: 55
+ 0  1/1
– 0  0/0

Uzbekistan
Цитата:
Сообщение от Arthur Посмотреть сообщение
Всем привет. Предлагаю схему устройства, которое предположительно будет контролировать напряжение в общей сети, контролировать ток для каждой из 5-ти нагрузок в отдельности ....
Алгоритм примерно следующий:
1. Делитель R4R3 +стабилитрон D4 формируют прямоугольные импульсы на входе РВ0. Далее, по фронту импульсов запускаю Т0 на 5мс.
2. По таймеру считаю напряжение на делителе R1R2+диод D1.
3. Если напряжение в норме, к примеру, пин PD2->0 (МОС №1: вывод 2 на пин PD2), следом считываю напряжение на вых токового транса ADC1..5. Т.к. ток. транс-р имеет лог-кую АЧХ, то вопрос: А как сделать усиление с преобраз. в линейную АЧХ?
4. Если что-то не так выкл МОС №1...5
5. Вывод результат всем замеров через UART

Что люди добрые скажите? что посоветуете?

Схема тут:
Отвратительное решение
Вот мои коментарии:
1) Привязка к фазе должна быть гальванически развязана.
2) Странное включение операционника С глубокой положительной обратной связью вы получите нечто вроде компаратора звенящего. Если хотели сделать повторитель, то нужна отрицательная обратная связь.
А вообще нужно сделать усилитель с регулируемым коэффициентом усиления.
3) Не путайте АЧХ с амплитудной характеристикой. Если трансформатор тока имеет логарифмическую амплитудную характеристику, то линеаризовать её можно 2-мя способами:
3.1) Применить антилогарифмический усилитель.
3.2) Программная линеаризация. Можно применить расчётную или табличную.
В вашем случае лучше применить второй способ. Для этого снимите эксперементальную кривую и выложите её здесь.
4) Измерение тока.
4.1) Меряем полную синусоиду, которую предварительно масштабируем и смещаем так чтобы средний уровень был около 2.5В.
4.2) Для того чтобы померить ток нужно привязаться к началу периода и померять N значений, а затем вычислить действующее значение по формуле сумма квадратов выборок мгновенных значений делённое на N под корнем квадратным.
Читать тут http://www.novatek-electro.com/article_6.htm
Ответить 
Старый 26.06.2009 14:30   #45  
Аватар для Arthur
Оффлайн
В\ч Ташкент
инженер
Сообщений: 55
+ 2  3/3
– 0  0/0

Uzbekistan
2 Kirill_25:
Во-первых, здравствуйте и спасибо за комментарий!
Во-вторых: 2) Это я поспешил, конечно же, с отриц. связью. Только вот чтобы МК не мучить лишними вычислениями, хотелось б применить все-таки антилогарифмичекий усилитель (Если есть готовая схема подскажите плиззз).
В-третьих: за совет по измерению тока отдельное спасибо! В четвертых: Можно и гальванически развязать . Хотелось б знать - как бы Вы доработали предложенную схему или предложите свою??
Ответить 
Старый 26.06.2009 16:22   #46  
Аватар для Temur_Salomov
Оффлайн
"Ok-saroy textile" MChJ
начальник отдела АСУ
Сообщений: 44
+ 1  1/1
– 0  1/1

Uzbekistan
Цитата:
Сообщение от Arthur Посмотреть сообщение
2 Kirill_25:
Во-первых, здравствуйте и спасибо за комментарий!
Во-вторых: 2) Это я поспешил, конечно же, с отриц. связью. Только вот чтобы МК не мучить лишними вычислениями, хотелось б применить все-таки антилогарифмичекий усилитель (Если есть готовая схема подскажите плиззз).
В-третьих: за совет по измерению тока отдельное спасибо! В четвертых: Можно и гальванически развязать . Хотелось б знать - как бы Вы доработали предложенную схему или предложите свою??
Это схема логарифмического/антилогарифмического усилителя (смотря по включению). Если сможете достать то есть готовые измерительные усилители типа LOG100JP. если нет, то собирайте вручную. Вообще, скачайте даташит на неё http://doc.chipfind.ru/burr-brown/log100jp.htm.
Изображения
Тип файла: jpg log.JPG (32.0 Кб, 8 просмотров)
Ответить 
Старый 26.06.2009 16:35   #47  
Аватар для Kirill_25
Оффлайн
Н.П.О. Академприбор
Инженер-конструктор
Сообщений: 55
+ 0  1/1
– 0  0/0

Uzbekistan
Цитата:
Сообщение от Arthur Посмотреть сообщение
2 Kirill_25:
Во-первых, здравствуйте и спасибо за комментарий!
Во-вторых: 2) Это я поспешил, конечно же, с отриц. связью. Только вот чтобы МК не мучить лишними вычислениями, хотелось б применить все-таки антилогарифмичекий усилитель (Если есть готовая схема подскажите плиззз).
В-третьих: за совет по измерению тока отдельное спасибо! В четвертых: Можно и гальванически развязать . Хотелось б знать - как бы Вы доработали предложенную схему или предложите свою??
С антилогарифмическим усилителем замучаетесь Лучше для начала сделайте програмно, это посовременнее будет
Схему я не дорабатывал и не рисовал, поскольку у меня катастрофически не хватает времени на это.
Ответить 
Старый 30.06.2009 09:53   #48  
Аватар для Kirill_25
Оффлайн
Н.П.О. Академприбор
Инженер-конструктор
Сообщений: 55
+ 0  1/1
– 0  0/0

Uzbekistan
Ну как успехи?
Ответить 
Старый 01.07.2009 10:21   #49  
Аватар для Arthur
Оффлайн
В\ч Ташкент
инженер
Сообщений: 55
+ 2  3/3
– 0  0/0

Uzbekistan
Привет Кирилл и Тимур.
Был очень занят! В принципе, от своей схемы я не отказываюсь, конечно, требуется немного доработать с учетом Ваших поправок А что сами предложите уважаемые? Был бы рад посмотреть на Ваши решения.
Ответить 
Реклама и уведомления
Старый 01.07.2009 14:29   #50  
Аватар для Temur_Salomov
Оффлайн
"Ok-saroy textile" MChJ
начальник отдела АСУ
Сообщений: 44
+ 1  1/1
– 0  1/1

Uzbekistan
Цитата:
Сообщение от Arthur Посмотреть сообщение
Привет Кирилл и Тимур.
Был очень занят! В принципе, от своей схемы я не отказываюсь, конечно, требуется немного доработать с учетом Ваших поправок А что сами предложите уважаемые? Был бы рад посмотреть на Ваши решения.
Извините за качество, рисовал наспех, очень много работы. Есть опторазвязка и схема усилителя токового транса.

Насчет отключения МОС ов всё-таки нужна схемка, которая будет независимо следить за общим током потребления и отключать всю схему желательно через реле. Хотя не настаиваю, может сгодиться и хороший автомат.

Затем, есть устройства при подключении которых происходит сильный (20-30 кратный) скачок потребляемого тока (стеклянный телевизор, холодильник, компрессор и тд.) - поэтому отключать сразу по превышению тока нельзя.
Ответить 
Ответить




Powered by vBulletin® Version 3.8.5
Copyright ©2000 - 2025, Jelsoft Enterprises Ltd. Перевод: zCarot
Advertisement System V2.5 By Branden
OOO «Единый интегратор UZINFOCOM»


Новые 24 часа Кто на форуме Новички Поиск Кабинет Все прочитано Вверх