Моё меню Общее меню Сообщество Правила форума Все прочитано
Вернуться   uForum.uz > ТЕМАТИЧЕСКИЕ ФОРУМЫ > Образование > ZiyoNET
Сообщения за день Поиск
Знаете ли Вы, что ...
...до того как открыть новую тему, стоит использовать поиск: такая тема уже может существовать.
<< Предыдущий совет - Случайный совет - Следующий совет >>

ZiyoNET Общественная образовательная сеть ZiyoNET


Ответить

 
Опции темы Опции просмотра
Старый 14.06.2011 15:52   #31  
Real ID Group uParty Member
Аватар для Shuhrat Ismailov
Оффлайн
Сообщений: 3,411
+ 2,928  2,654/1,361
– 84  129/82

UzbekistanОтправить сообщение для Shuhrat Ismailov с помощью Skype™Facebook
Цитата:
Сообщение от OmoN Посмотреть сообщение
ҳам ажойиб исботи бор. Эшитганмисиз?
Умумий ҳолдами, ёки айнан иккита сон учунми?
__________________
http://www.matholymp.zn.uz
Ответить 
Старый 14.06.2011 16:34   #32  
uParty Member Known ID Group Ultimate
Аватар для OmoN
Оффлайн
програмщег
Сообщений: 4,971
+ 2,743  5,086/2,116
– 69  99/68

Uzbekistan
Цитата:
Сообщение от ShN Посмотреть сообщение
Умумий ҳолдами, ёки айнан иккита сон учунми?
Умумий ҳолда албатта. Лекин фақат иккита сон учун исботини биламан холос. Аслида 5 хил ўртача қийматларнинг тенгсизлигини исботлашни билардим. 3 таси эсимда қолибди холос
__________________
Ошибки прошлого, мудрость будущего. (с)Д.Тернер.

Последний раз редактировалось OmoN; 14.06.2011 в 16:37.
Ответить 
Старый 14.06.2011 16:58   #33  
Real ID Group uParty Member
Аватар для Shuhrat Ismailov
Оффлайн
Сообщений: 3,411
+ 2,928  2,654/1,361
– 84  129/82

UzbekistanОтправить сообщение для Shuhrat Ismailov с помощью Skype™Facebook
Цитата:
Сообщение от OmoN Посмотреть сообщение
Умумий ҳолда албатта. Лекин фақат иккита сон учун исботини биламан холос. Аслида 5 хил ўртача қийматларнинг тенгсизлигини исботлашни билардим. 3 таси эсимда қолибди холос
Умумий холда exp(x-1) функция ёрдамида биламан (жуда осон келиб чиқади)
Иккита сон учун трапеция ёрдамида геометрик исботини биламан, сизнинг тенгсизликлар қаторига ўрта гармоник ҳам қўшилади
__________________
http://www.matholymp.zn.uz
Ответить 
Старый 14.06.2011 17:14   #34  
uParty Member Known ID Group Ultimate
Аватар для OmoN
Оффлайн
програмщег
Сообщений: 4,971
+ 2,743  5,086/2,116
– 69  99/68

Uzbekistan
Цитата:
Сообщение от ShN Посмотреть сообщение
Иккита сон учун трапеция ёрдамида геометрик исботини биламан, сизнинг тенгсизликлар қаторига ўрта гармоник ҳам қўшилади
Мана бунақасиничи
__________________
Ошибки прошлого, мудрость будущего. (с)Д.Тернер.
Ответить 
2 "+" от:
Старый 14.06.2011 17:44   #35  
Real ID Group uParty Member
Аватар для Shuhrat Ismailov
Оффлайн
Сообщений: 3,411
+ 2,928  2,654/1,361
– 84  129/82

UzbekistanОтправить сообщение для Shuhrat Ismailov с помощью Skype™Facebook
Цитата:
Сообщение от OmoN Посмотреть сообщение
Мана бунақасиничи
Бунакасини курмаганман. Расшифровка килсангиз зур булар эди. Исботи шарт эмас.
Масалан, шундай.

Бу ерда
m – ўрта гармоник (трапеция диагоналлари кесишиш нуқтасидан ўтувчи ва ён томонларини туташтирувчи кесма)
n - ўрта геометрик (трапецияни бир –бирига ўхшаш трапецияларга ажратадиган ва ва ён томонларини туташтирувчи кесма)
p - ўрта арифметик (трапеция ён томонларининг ўрталарини туташтирувчи кесма)
q- ўрта квадратик (трапецияни юзалари тенг бўладиган ва ён томонларини туташтирувчи кесма)

Энди узунликларни солиштирсак бўлади.
Тенглик параллелограмм учун бажарилади
__________________
http://www.matholymp.zn.uz

Последний раз редактировалось Shuhrat Ismailov; 14.06.2011 в 18:09.
Ответить 
"+" от:
Реклама и уведомления
Старый 14.06.2011 18:21   #36  
uParty Member Known ID Group Ultimate
Аватар для OmoN
Оффлайн
програмщег
Сообщений: 4,971
+ 2,743  5,086/2,116
– 69  99/68

Uzbekistan
Цитата:
Сообщение от ShN Посмотреть сообщение
Расшифровка килсангиз зур булар эди. Исботи шарт эмас.
Менинг мисолимда расшифровка билан исбот битта нарса-да... (мисолнинг изюминкаси ҳам мана шунда. Исботлаш учун пифагор теоремасини билиш етарли) Қаранг:
__________________
Ошибки прошлого, мудрость будущего. (с)Д.Тернер.
Ответить 
"+" от:
Старый 14.06.2011 18:22   #37  
Real ID Group uParty Member
Аватар для Shuhrat Ismailov
Оффлайн
Сообщений: 3,411
+ 2,928  2,654/1,361
– 84  129/82

UzbekistanОтправить сообщение для Shuhrat Ismailov с помощью Skype™Facebook
Менинг мисолимда расшифровка билан исбот битта нарса эмас, чунки исботи узун.
Менда хам узунликларни солиштирсак бўлади:

Тенглик параллелограмм учун бажарилади
__________________
http://www.matholymp.zn.uz

Последний раз редактировалось Shuhrat Ismailov; 14.06.2011 в 18:27.
Ответить 
Старый 14.06.2011 18:28   #38  
Real ID Group uParty Member
Аватар для Shuhrat Ismailov
Оффлайн
Сообщений: 3,411
+ 2,928  2,654/1,361
– 84  129/82

UzbekistanОтправить сообщение для Shuhrat Ismailov с помощью Skype™Facebook
Цитата:
Сообщение от OmoN Посмотреть сообщение
Менинг мисолимда расшифровка билан исбот битта нарса-да... (мисолнинг изюминкаси ҳам мана шунда. Исботлаш учун пифагор теоремасини билиш етарли) Қаранг:
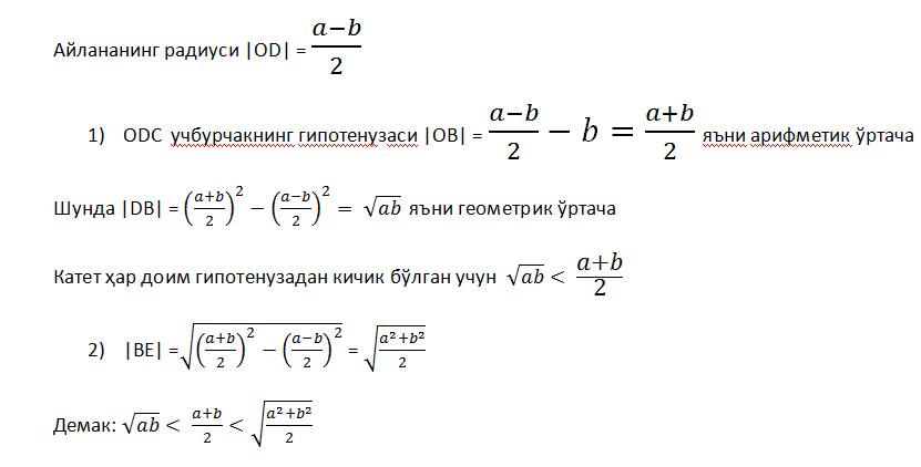
Исботи ажойиб, тушунарсизрок (ОДС учбурчак кисмида)
тенглик холини (a=b) хам қараб чиқиш қолди
__________________
http://www.matholymp.zn.uz

Последний раз редактировалось Shuhrat Ismailov; 14.06.2011 в 18:31.
Ответить 
"+" от:
Старый 14.06.2011 18:34   #39  
uParty Member Known ID Group Ultimate
Аватар для OmoN
Оффлайн
програмщег
Сообщений: 4,971
+ 2,743  5,086/2,116
– 69  99/68

Uzbekistan
Цитата:
Сообщение от ShN Посмотреть сообщение
Факат тенглик холини (a=b) қараб чиқиш қолди
Математик бўлганимда қараб чиқардим. Фақат бирпас умничать қилай дедим холос
__________________
Ошибки прошлого, мудрость будущего. (с)Д.Тернер.
Ответить 
Старый 14.06.2011 18:51   #40  
Real ID Group uParty Member
Аватар для Shuhrat Ismailov
Оффлайн
Сообщений: 3,411
+ 2,928  2,654/1,361
– 84  129/82

UzbekistanОтправить сообщение для Shuhrat Ismailov с помощью Skype™Facebook
Цитата:
Сообщение от OmoN Посмотреть сообщение
Математик бўлганимда қараб чиқардим. Фақат бирпас умничать қилай дедим холос
Рахмат, етиб англадим.
Исботингизда қуйидаги ўзгартиришларни келтириш керак
учбурчакнинг гипотенузаси

Қолгани ўзгаришсиз қолади.
бўлса
нуқталар устма-уст тушади айлана радиуси 0 га тенг бўлади
__________________
http://www.matholymp.zn.uz
Ответить 
Ответить




Powered by vBulletin® Version 3.8.5
Copyright ©2000 - 2025, Jelsoft Enterprises Ltd. Перевод: zCarot
Advertisement System V2.5 By Branden
OOO «Единый интегратор UZINFOCOM»


Новые 24 часа Кто на форуме Новички Поиск Кабинет Все прочитано Вверх